
Mapa Conceitual - Fundamentos de Programação para Design de Games
A downloadable project
Introdução
Mapas conceituais são ótimas formas de representações gráficas para relacionar conceitos e ideias de um ou mais determinados assuntos. No presente projeto, utilizamos desse meio para abordar conteúdos abordados durante a disciplina de Fundamentos de Programação para Design de Games.
Os conteúdos utilizados neste mapa conceitual são retirados das aulas ministradas pelo Professor Marcelo juntamente com os conteúdos do livro Algoritmos e programação com exemplos em Pascal e C escrito por Nina Edelweiss.
Conceitos Abordados
Agora fique com os fundamentos que utilizamos até o momento em nosso mapa conceitual.
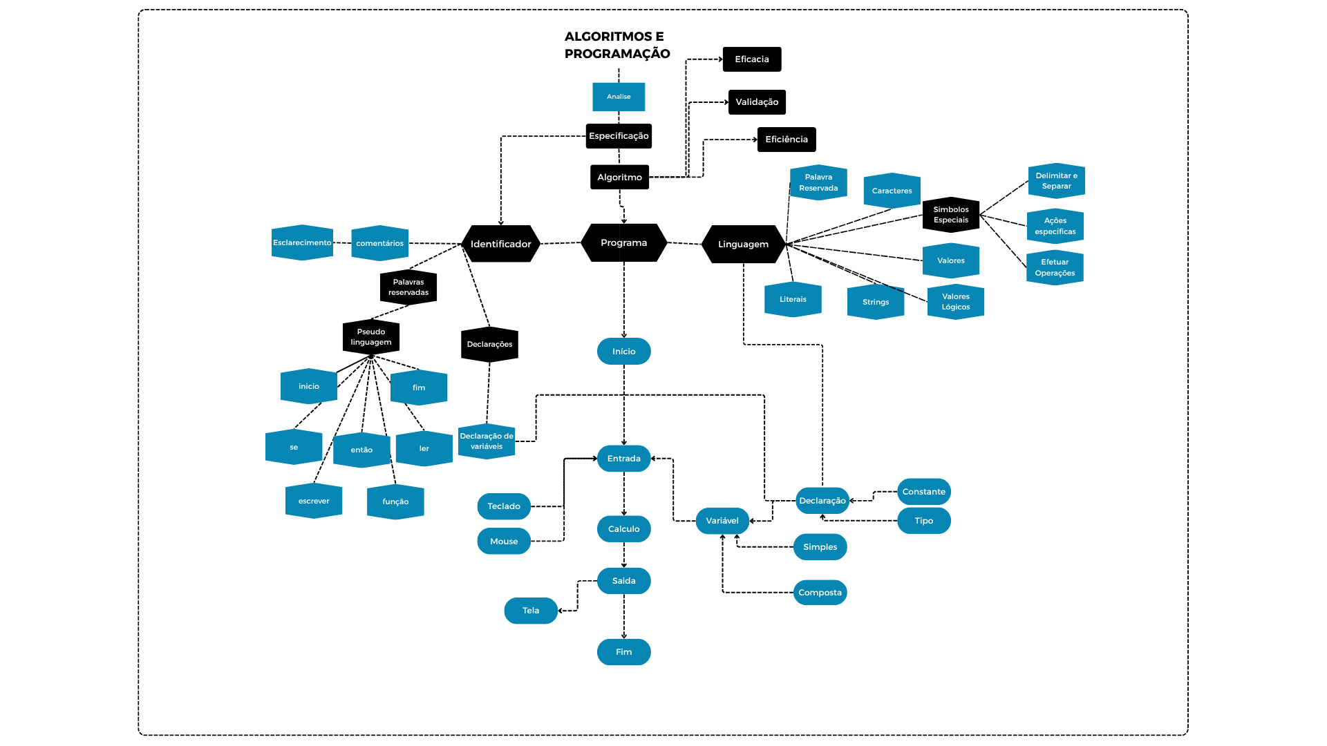
Algoritmo
Sequência lógica completa de ações, cálculos, com entrada, saída de dados e fim.
O algoritmo recebe, calcula, completa ações através das unidades léxicas e variáveis com identificadores.
Unidades Léxicas
Assim como no desenho, o ponto é a menor unidade; na programação, os caracteres, algarismos e símbolos são a menor parte de um código.
No mapa, as unidades léxicas estão intimamente relacionadas com os identificadores, pois não é possível dar nome e identificar objetos sem o uso das mesmas.
Identificadores.
É a forma como identificamos nossas variáveis. Pense como um substantivo, é o que nomeia as coisas dentro de um código.
Identificadores são conectados à especificação do programa, estado relacionado com a necessidade de serem explicativos.
Processo de Construção do Mapa
O processo de criação do mapa conceitual envolveu as seguintes etapas:
- Definição de layout;
- Revisão de conteúdos abordados em sala de aula e nos capítulos do livro Algoritmos e programação com exemplos em Pascal e C;
- Definir quais conceitos seriam inseridos no mapa;
- Relacionar e organizar os conteúdos;
- Diagramação do mapa conceitual dentro do Canva WhiteBoard.
Ferramenta utilizada: Canva WhiteBoard
Enquanto desenvolvemos o mapa conceitual, prezamos por fazer uma coleta minuciosa dos termos que achamos interessantes a serem abordados: Identificadores; Unidades Léxicas; Algoritmo e Programação, layout e diagramação foram fatores muito importantes no processo.
Evolução do Projeto
M1 — Versão Inicial
Essa é a nossa primeira versão, ela ainda pode ser considerada bruta e precisa de algumas melhorias, porém focamos em tentar abordar os temas que mais achamos relevantes durante as aulas e leitura dos capítulos do livro Algoritmos e programação com exemplos em Pascal e C
Alguns pontos que tivemos em mente durante o desenvolvimento do projeto:
- Elaboração do layout com as cores padrões e diagramação do mapa conceitual;
- Analisar e entender conceitos importantes discutidos em aula e nos capítulos do livro Algoritmos e programação com exemplos em Pascal e C;
- Cada conceito se ramifica de outro principal e se interliga a outro conceito em outros momentos.
Existe uma certa dificuldade em fazer um mapa conceitual graficamente bonito e interessante. Acreditamos que essa foi uma das principais dificuldades enfrentadas, além do claro decidir o melhor tamanho de fonte para o usuário ter a melhor legibilidade possível dos dados.
Referências
Aulas ministradas pelo professor Marcelo.
Edelweiss, Nina. Algoritmos e programação com exemplos em Pascal e C [recurso eletrônico] / Nina Edelweiss, Maria Aparecida Castro Livi. — Dados eletrônicos. — Porto Alegre: Bookman, 2014.
Equipe
José Renato Werlang - Elaboração do mapa conceitual e página do itch.io — José Werlang.
Romildo Andrei Lucchetti Sanchez de Souza- Elaboração da página do itch.io e mapa conceitual — Andrei Lucchetti.
...
Universidade do Vale do Itajaí — UNIVALI.
Maurício de Campos | Diretor da Escola Politécnica.
Giorgio Gilwan | Coordenador do Curso de Design de Jogos.
Rafael Kojiio | Coordenador Gamelab UNIVALI.
* Projeto desenvolvido como requisito parcial para obtenção de aprovação na disciplina de Fundamentos de Programação para Games (professor: m4rc3lo), curso de Design de Games.
** O conteúdo aqui tem direito reservado e pode conter inconsistências conceituais.
| Published | 18 hours ago |
| Status | In development |
| Category | Other |
| Authors | Andrei Lucchetti, joserwerlang |

Comments
Log in with itch.io to leave a comment.